102 纯硬件循迹小车工作原理
底部有两对红外发射接收管
白色会反射所有光谱,黑色会直接吸收
没收到红外信号对应的车轮停止驱动
103 纯硬件循迹小车 设计电机驱动电路
工作逻辑:
- 检测黑线
- 控制电机
PS 排针一般封装名为header 下面有两个洞
最简单的开关控制电路
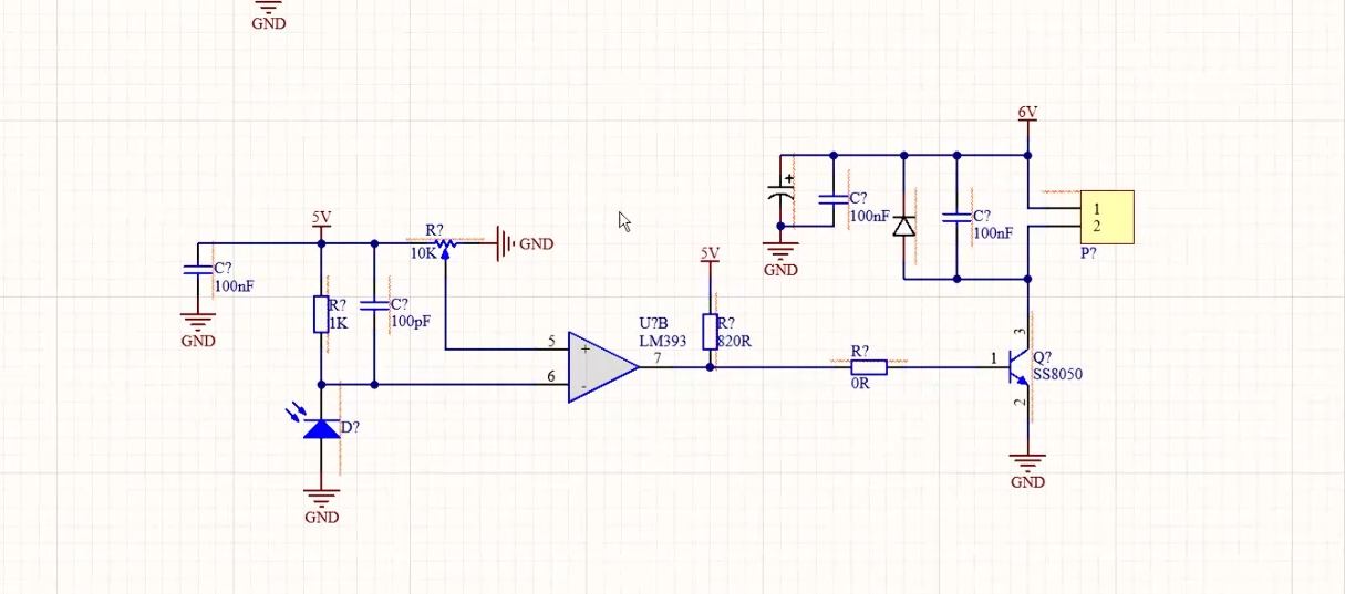
104 黑线检测原理
红外接收二极管工作原理
在没有接收到红外光时,它的反向电流非常小
当他接收到红外光时它会反向导通
利用这个特性能够检测小车有没有进入黑线区域
我们可以对比电压区别
在黑线区域和白线区域有两个电压
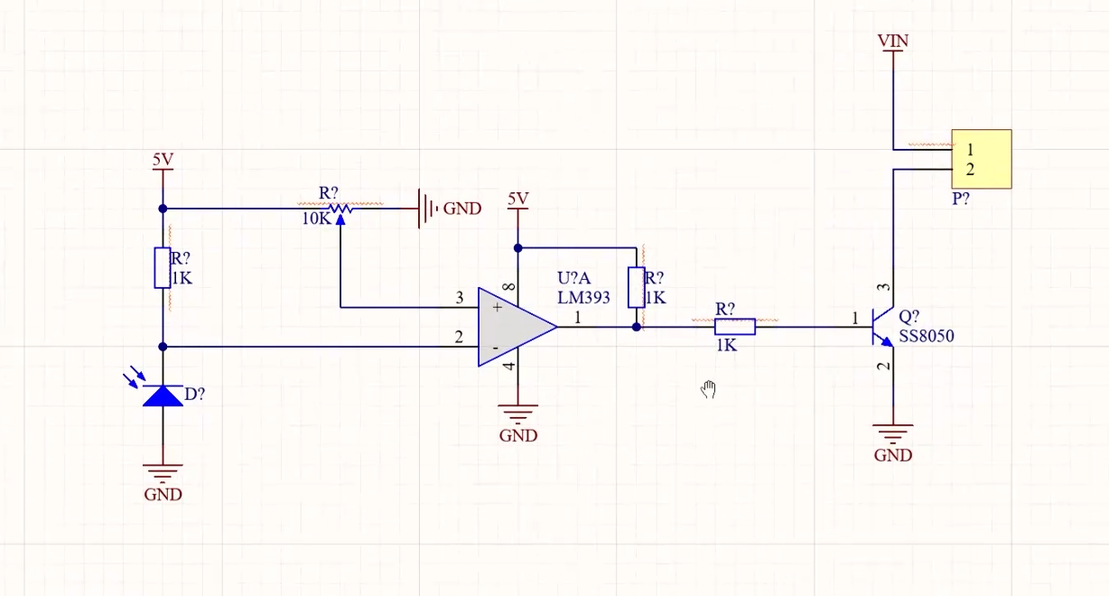
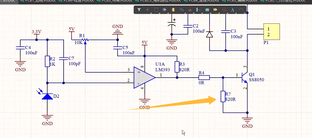
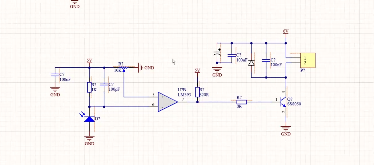
105 控制电路的基本逻辑
通过调节电阻R能够调节灵敏度
105 控制电路的基本逻辑
通过调节电阻R能够调节灵敏度
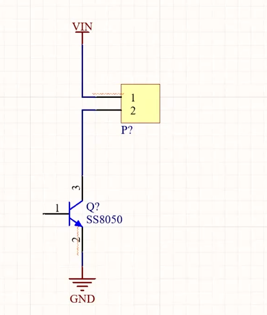
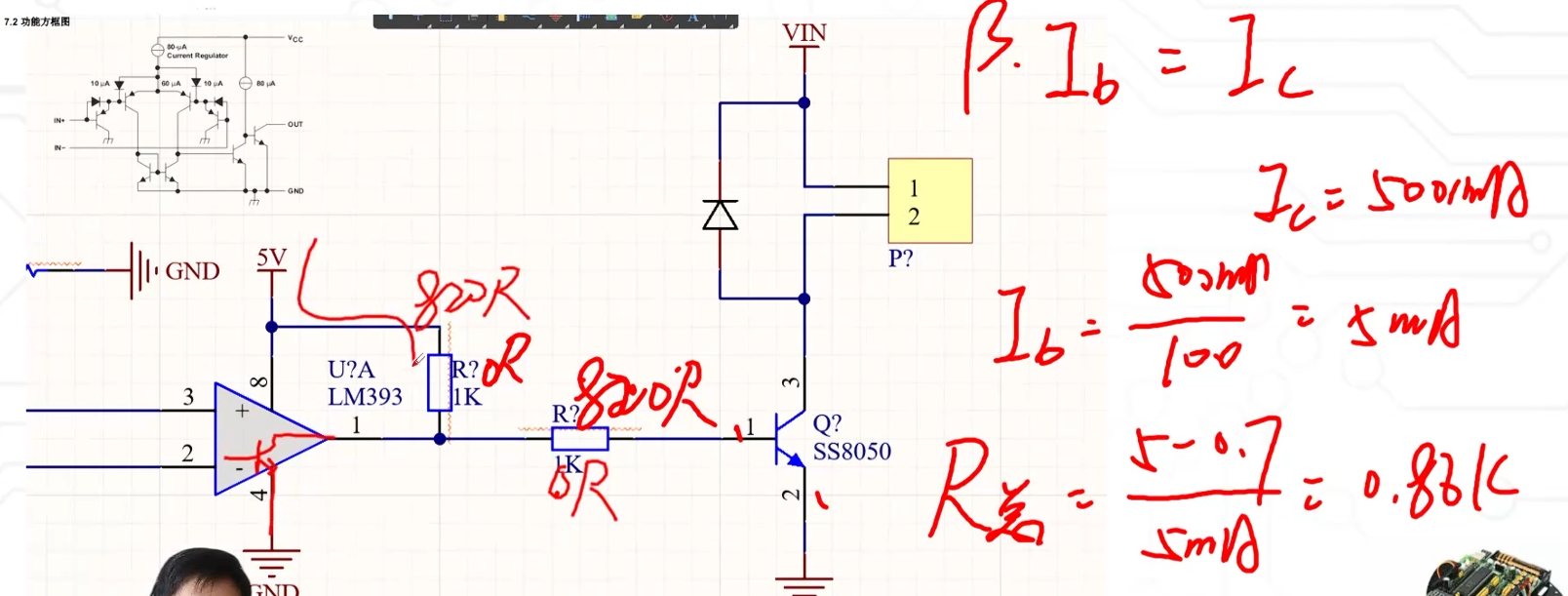
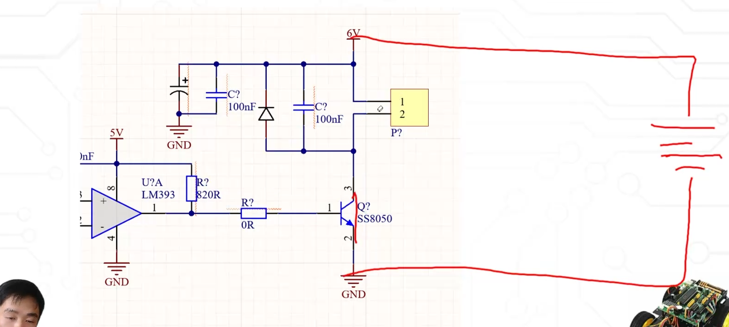
106 设计电机控制电路
运放LM358和LM393的封装是可以共用的,引脚定义一模一样
lm393是oc输出,必须使用上拉电阻
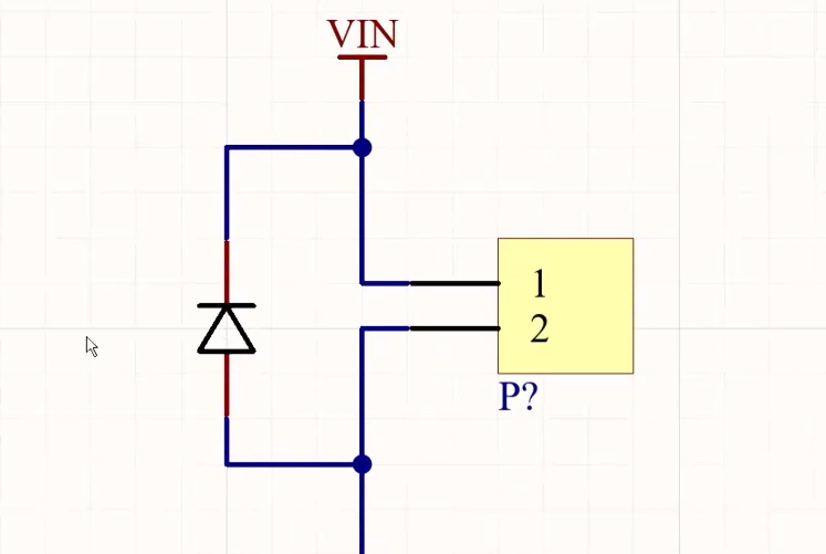
107 改善电机驱动电路
电机属于电感型元器件,在开关断开时容易产生很高的电压
在电机两端添加一个续流二极管
注意:二极管电流最大导通电流要比电机正常工作电流大
这个电阻可以用来调试
因为这条支路电阻越大,耗能越小,所以刚好饱和导通为最好的状态
108 电机驱动电路中储能电容的作用
给电机提供瞬间的大电容和滤波
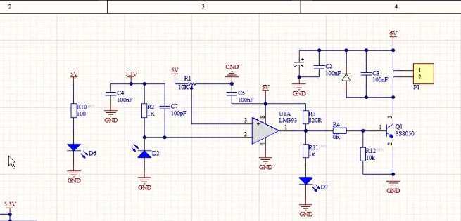
109 完善电机驱动电路
一个模块包含两个比较器,共用电源
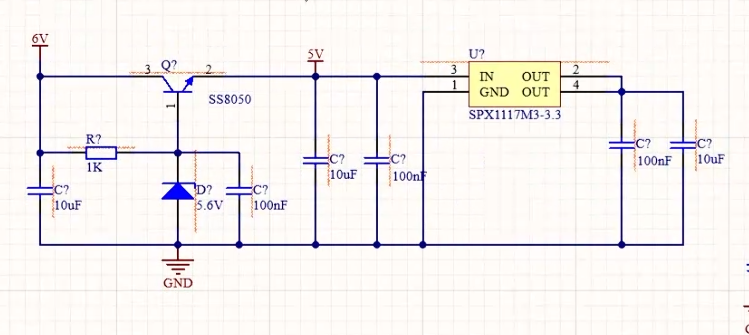
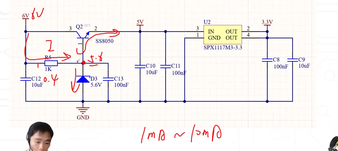
110 设计电源电路
想要正常输出5V,需要满足减去它最小稳压压差之后还有5V
111 电源电路参数计算
稳压管一般工作电流取到1-10毫安差不多
112 完善电路设计
在电机驱动板上增加一个下拉电阻,增大电路稳定性
然后我们再加入两个红外发射管
加入LED方便调试
113 绘制单部件原理图封装
添加原理图库
设置好格点
对着手册画
小白点要往外放
画外壳
全选 信息窗
打开隐藏
格式乱了就拉一下
保存
114 绘制多部件原理图封装
新部件
芯片会变成两部分
part1
part2
到时候有两个部件可以选
115 绘制PCB封装
ADD
画pcb封装
新建 PCB Library
根据芯片提供的手册画
按G - 栅格属性
设为默认,适用
更改焊盘 layer
按输入法Q切换单位
计算焊盘大小
设置焊盘
以打坐标的形式设置位置
也可以使用格点设置
按CTRL M监测距离
切换到丝印层绘制丝印信息
画个小圆圈标注第一个引脚
注意:引脚的标号不能乱取
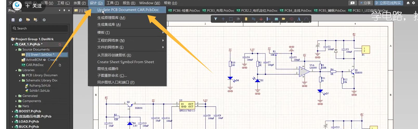
116 原理图导入pcb
添加新的pcb文件到工程
设计 - 更新pcb
验证变更
执行变更




































































