90 高端反馈恒流电路工作原理方案2
负反馈过程
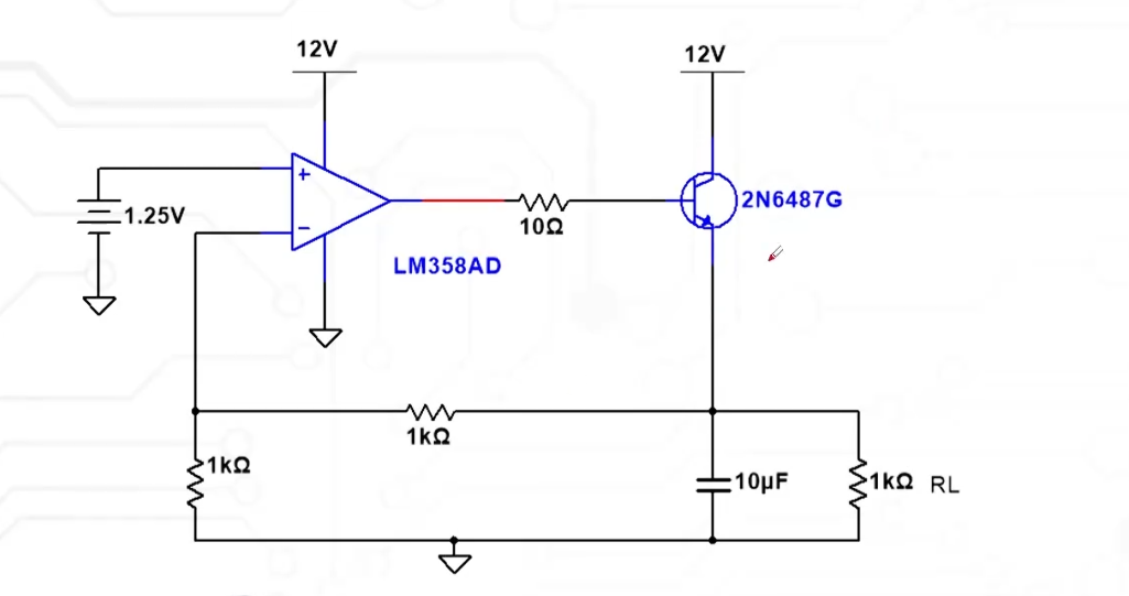
91 直流稳压电源工作原理 带反馈
根据虚短和虚断
一开始有个过充,后面慢慢往下降
92 直流稳压电源 不带反馈
利用三极管的导通特性
这种方法三极管承担的功耗非常大
93 反馈型和非反馈型直流稳压电源的优缺点
希望输出稳定,就一点更要带负反馈
94 BUCK工作原理
最简单的开关电源
核心思路,通过开关,我们可以实现降压
95 降压开关电源 BUCK工作原理
如何提高效率?
我们不能直接将电阻去掉,因为充电速度非常快,几乎不可能实现降压
我们可以使用电感,电感是不消耗能的
既抑制了电容充电速度,还解决了电容耗能问题
但是是使用电感切断开关会产生高压,所以要加一个续流二极管
96 续流二极管为什么可以解决公安干感生高压的问题
在开关断开时产生了几kv的高压
97 开关电源控制芯片与拓扑结构的等效
芯片内部电路
duck
boost
98 升压型开关电路 BOOST工作原理
开关时电感会产生很高的电压
我们加一个储能的电容
利用电感强制给电容充电
加入二极管反向截止
不断的使开关闭合断开,电容电压会一个个台阶升高
99 电感的饱和电流怎么选
开关电源电感的饱和电流一定要大于电路中理论电流的最大值
如果电感饱和了,那它抑制电流效果就失效了
它就只能当作导线看待
100 电荷泵升压工作原理
电容充电时负载电压会有10V掉到5V
我们可以使用二极管反向截止,加电容稳压
101 电荷泵产生负压的工作原理
升压
负压
区别































