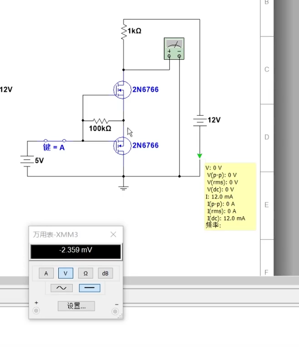
61 如何抵消mos的寄生二极管
当开关闭合时会通过mos管而不是寄生体二极管
解决方案
利用两个mos管相互抵消
这种结果常见于用mos管代替继电器
62 mos管的导通电流与vgs的关系
Vgs 越大、Id 电流越大
Mos 管不是一个理想开关!
63 Mos管都有最大耐压
Mos管DS耐压一般比较大
GS耐压一般正负20V
Mos管击穿会处于断路状态
64 比较器是什么
V+ > V- 1 (输出约等于Vcc)
V+ < V- 0
65 比较器使用的注意事项 是否要加上拉电阻
比较器里面是由开关组形成的
推完结构不需要上拉电阻
开漏输出要加上拉电阻(OD)
如何判断?
我们可以查询数据手册
Vout只有一个下管接地
这种型号就是OC输出
这个有两个开关,不接上拉电阻也能输出高低电平
66 OC和OD的区别
开集电极,Vout没有接任何东西
Open Coll (OC输出)
如果用mos管就是OD
都是要加上拉电阻
67 比较器上拉电阻的注意事项
加了上拉电阻充电更快
但是损耗更多
上拉电阻取得越小 信号上升越快
但是损耗也越多
注意不能超过比较器的最大吸收电流
例如输出电流六毫安(吸收电流)
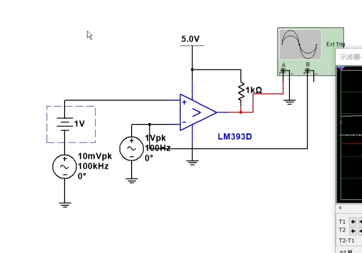
68 比较器的信号输入范围
尽量不要超过一个二极管压降(不要超过供电范围)
仿真中超出的负值输出了高电平
输入电压过低导致工作异常
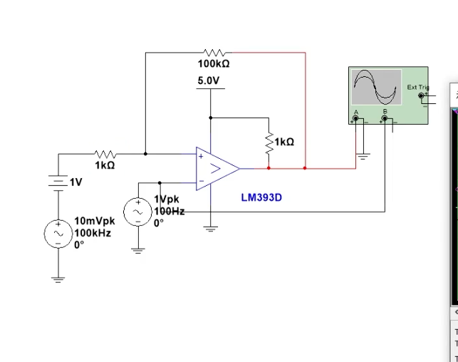
69 如何解决比较器颤振问题
在工作的过程中 V+ V-处于一种不稳定的状态
在它交汇的那个点容易出现颤振
我们只需要在现有的电路上面加一个回滞电路就能解决(正反馈)
加一个很大的电阻回馈
噪声越大,我们选取的电阻值就应该越接近电阻
反馈的量越大回执就越大
70 运放是什么
常用于信号处理
信号放大、滤波、整流、积分、微分、做电路主控
71 运放的重要特性 虚短
虚短的概念是运放在正常工作的过程中 V+ = V-
此电路会达到稳定
利用 V+ > V- 输出高 V- > V+低电压
虚短的两个条件
1 要有负反馈(V-越来越接近 V+)
2 输出不能饱和
72 运放虚断的根本原因
10M电阻加在此电路中几乎不会产生影响
我们可以简单的认为是短路状态(但是没有断路)
即为虚断
当支部电流远远小于主回路电流时,可以认为支部不存在
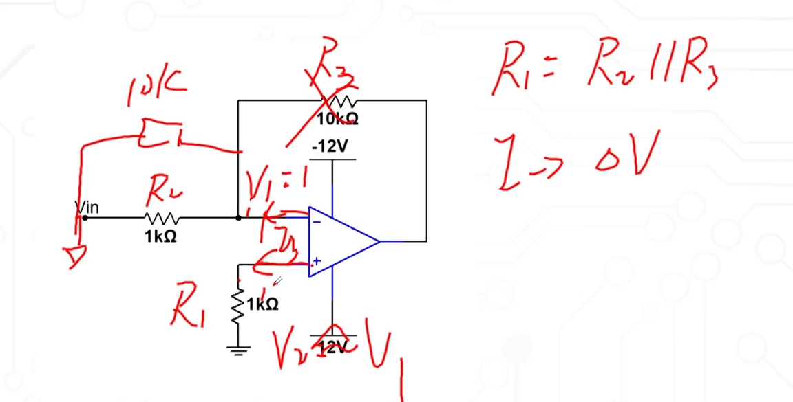
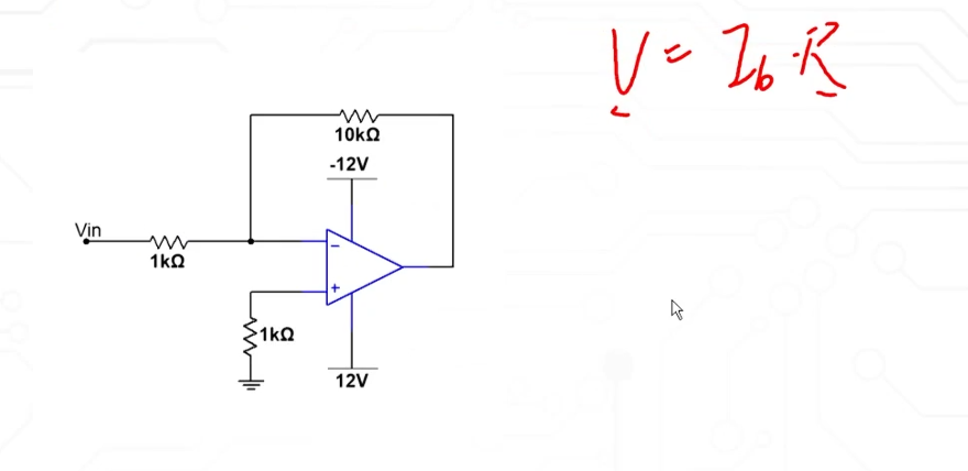
73 同相放大电路分析
分析虚短电路
反馈回路
是否饱和
虚断
运放偏置电流Ib远远小于外部电阻网络上的电流
我们利用虚断的特性可以有以上推导
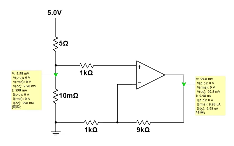
仿真
输出10v 还有0.02V偏差
74 反相放大的推导
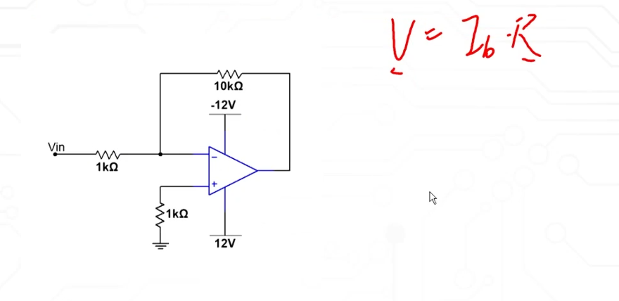
根据分压
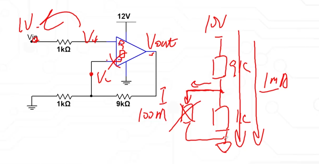
75 单电源反相放大电路的推导
0.1V输入 输出4V
Vos导致偏置电压0.03V
76 差分放大电路推导
满足虚短和虚断
我们可以开始化简
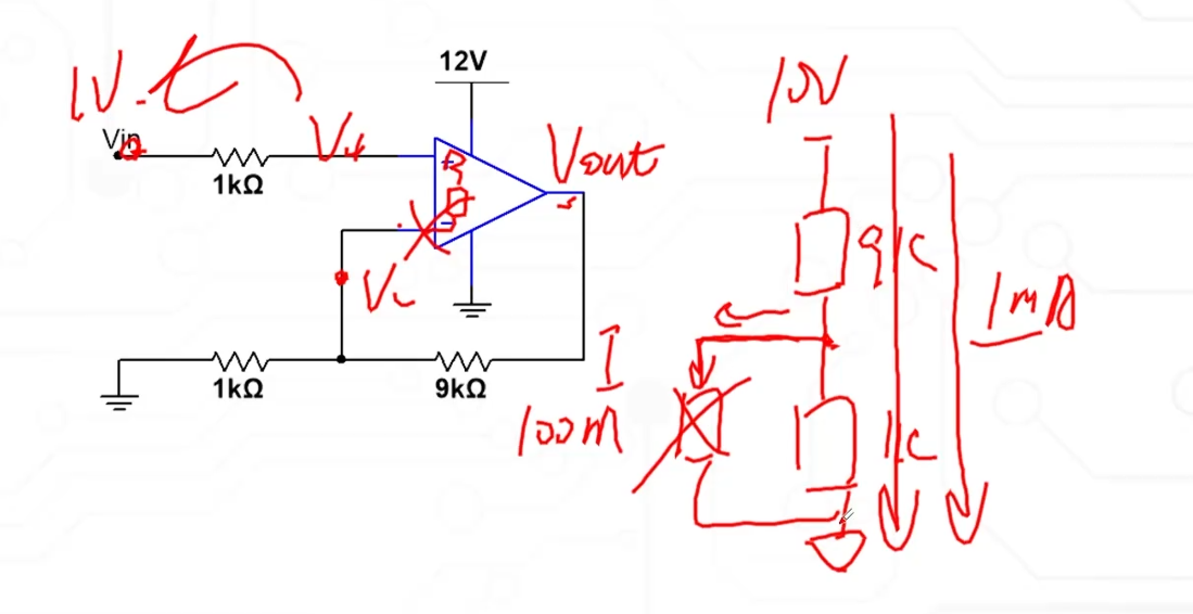
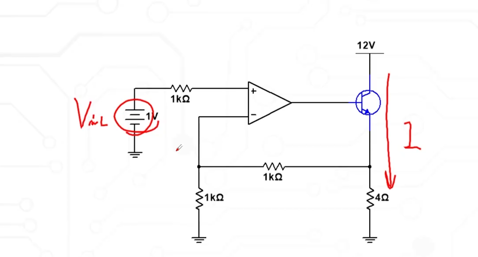
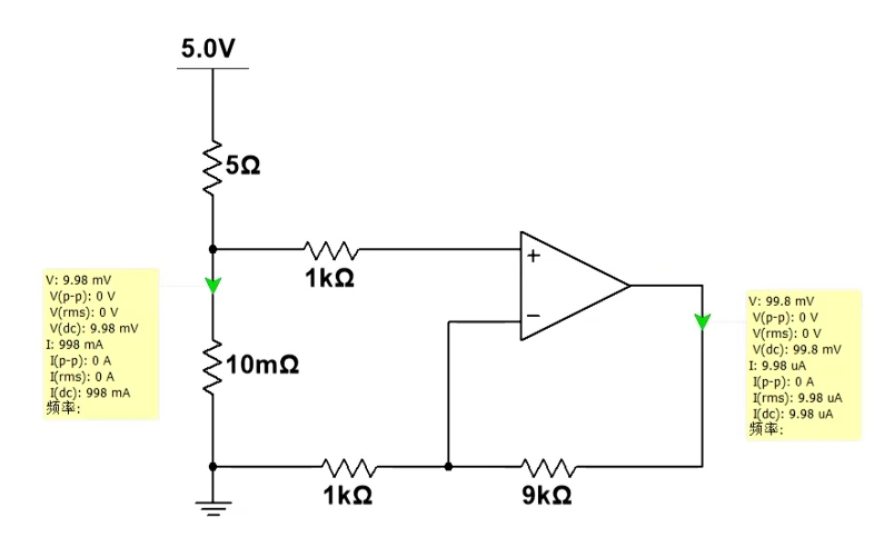
77 低端电流采样原理
串联一个电阻
远远小于负载
分析电路
我们先分析虚短和虚断
有负反馈,虚短可以
虚断 大电阻,满足
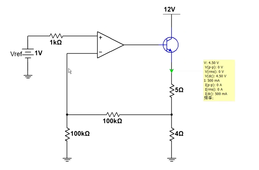
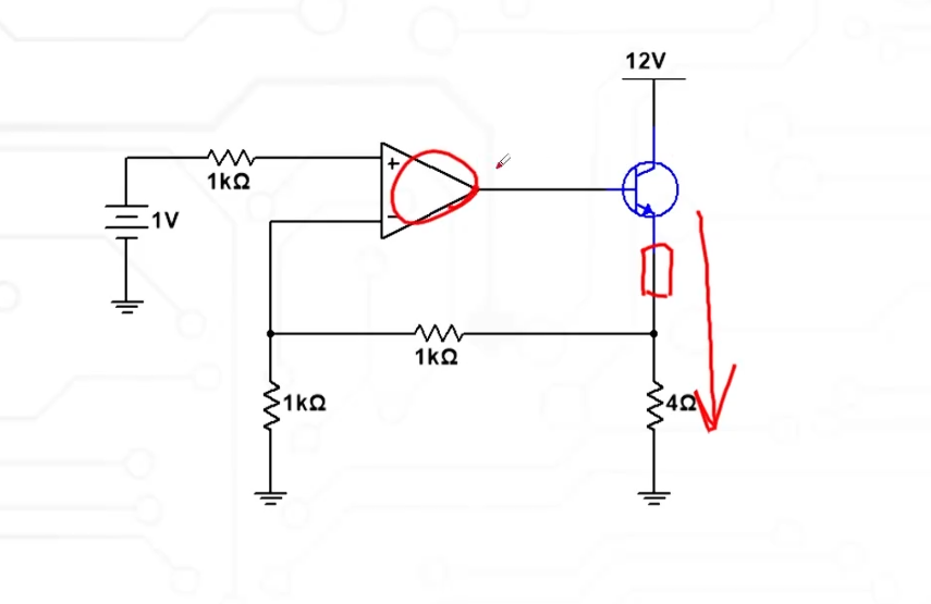
78 低端采样电路的注意事项及解决方案
输入输出范围非常接近我们称为轨对轨运放
可以通过自校准的方法来修正
79 高端采样原理
有负反馈电路,满足虚短
电阻k级别,满足虚断
可得
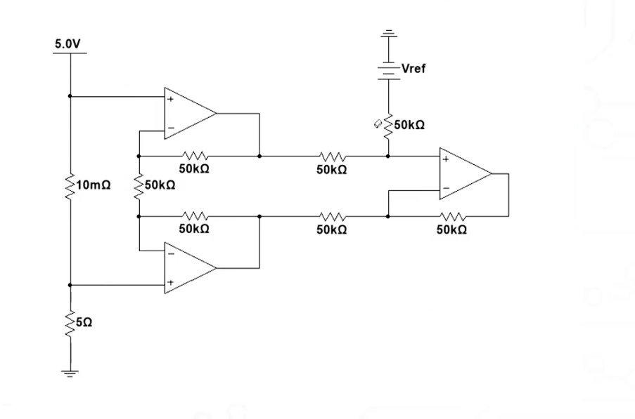
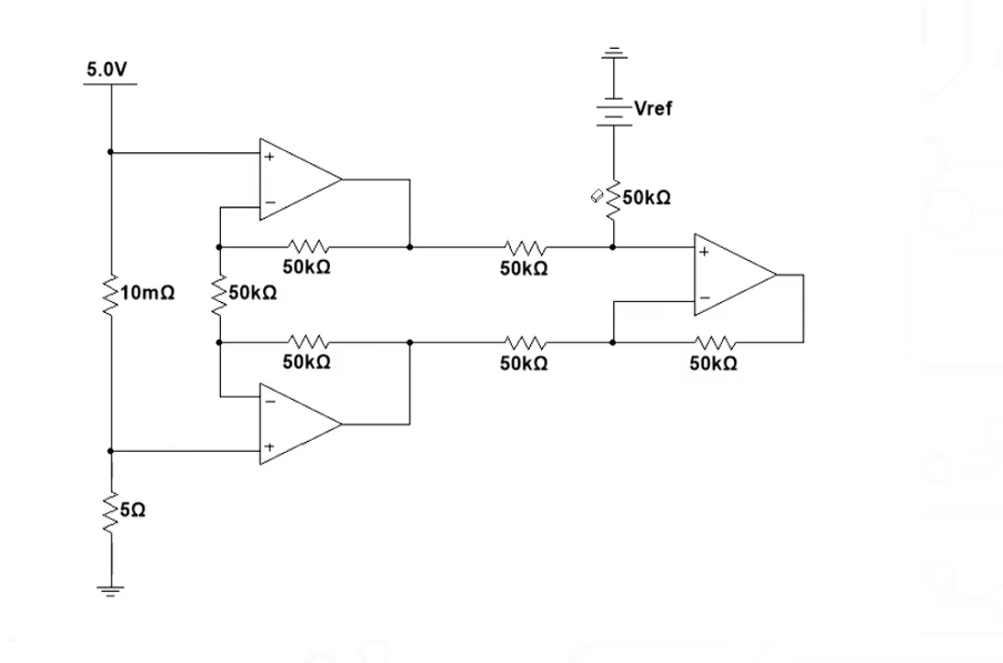
80 仪表放大器 高端电流采样原理
负载电流比较小的时候比较适合用仪表放大器
仪表放大器电路,输入阻抗很大,对主负载影响很小
81 仪表放大器 带偏置差分放大电路的公式推导
82 仪表放大器做高端电流检测注意事项
在使用仪表放大器的时候
当采样比较高端的电压,可以使用电阻分压
83 跨阻放大电路
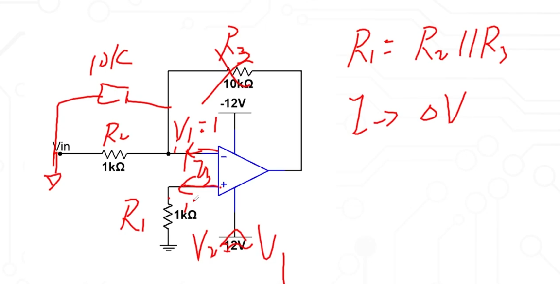
84 为什么运放需要做电阻匹配
V+和V-之间的偏置电流是有一点点区别的,这个区别我们称之为失调电流
在同向端和反向端一定要做电阻匹配
主要是为了消除偏置电流影响
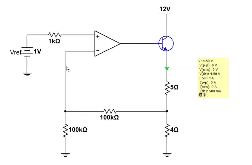
85 恒流源电路工作原理
恒流I是Vin控制的
电流始终不变,随着负载变化电压会发生变化
86 恒流源电源的设计注意事项1
通过运放改变输出电压,不停的改变三极管的状态,让12V一致输出恒定的电流
如果负载电阻过大,则不发正常运行
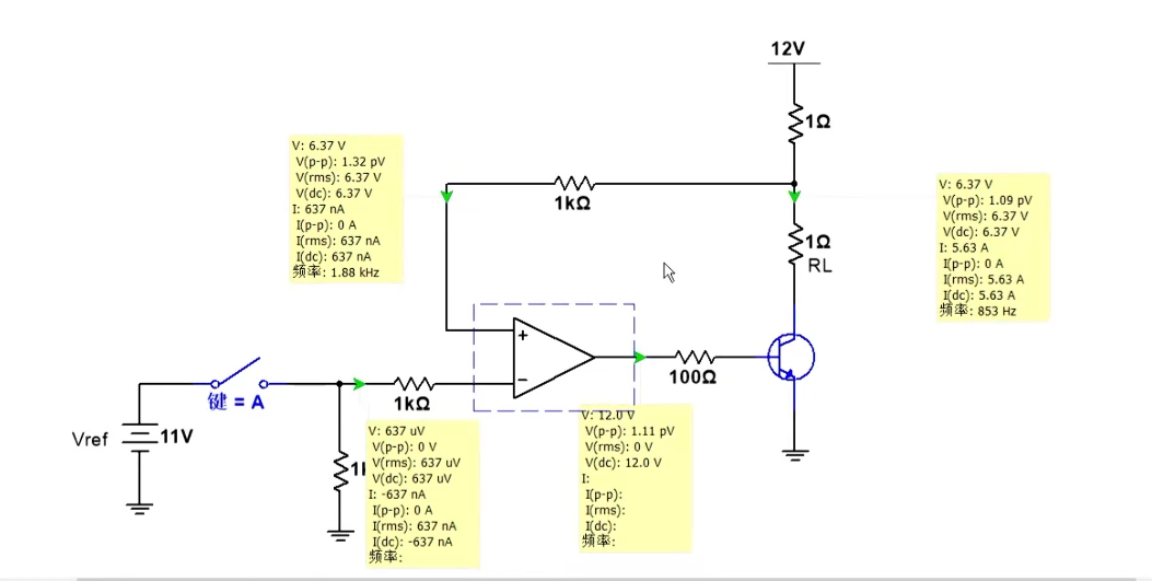
87 恒流电源的设计注意事项2
如果我们使用的功率管是三极管,那它也会受到运放最大输出电流I的影响
因为三极管是电流控制电流元件
Ib控制Ic
运放输出不了更大电流了,把Ic限制死了
解决:我们可以再加一个三极管放大电流
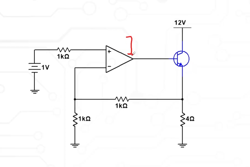
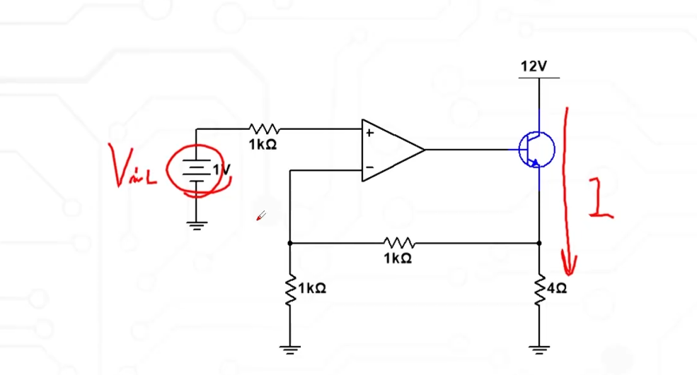
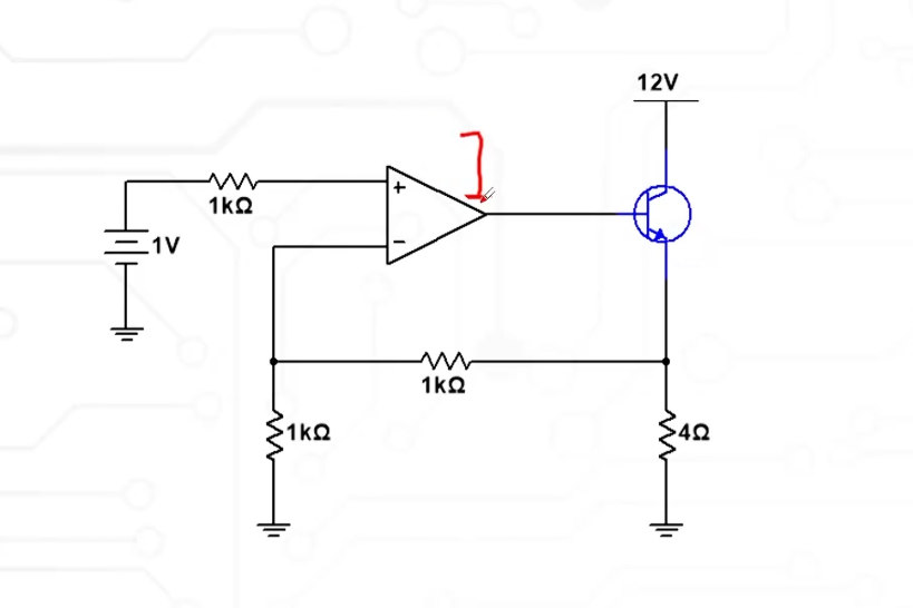
88 高端反馈恒流电源电路工作原理
分析思路,我们先假设所有地方都是0V
突然电压接进来了,这里变成12V
V+ > V- 输出1
三极管导通
加入Vref,三极管电流会减小,上边电压会升高
最后运放会不断地稳定
运放自我调节
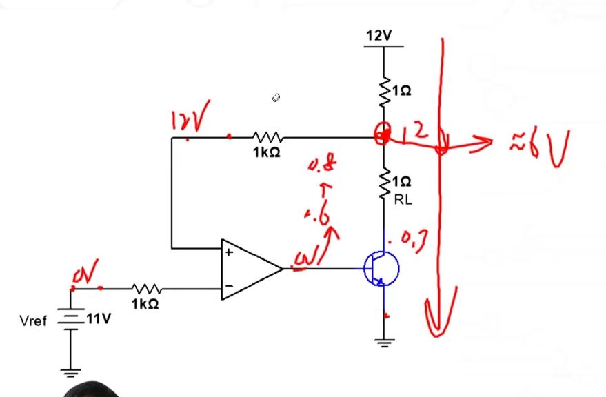
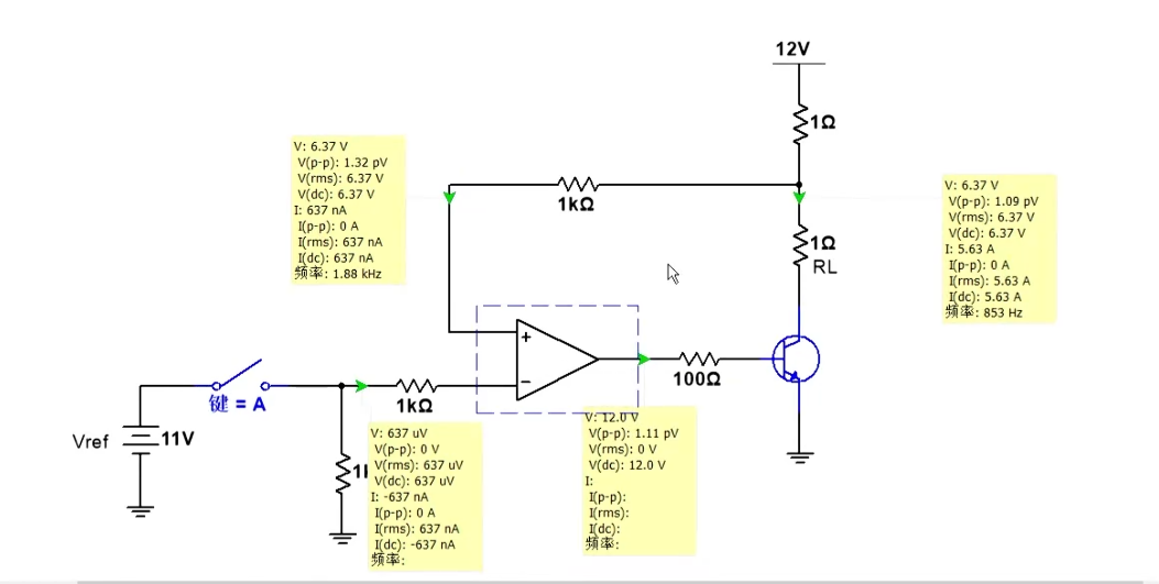
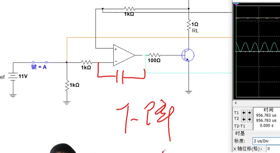
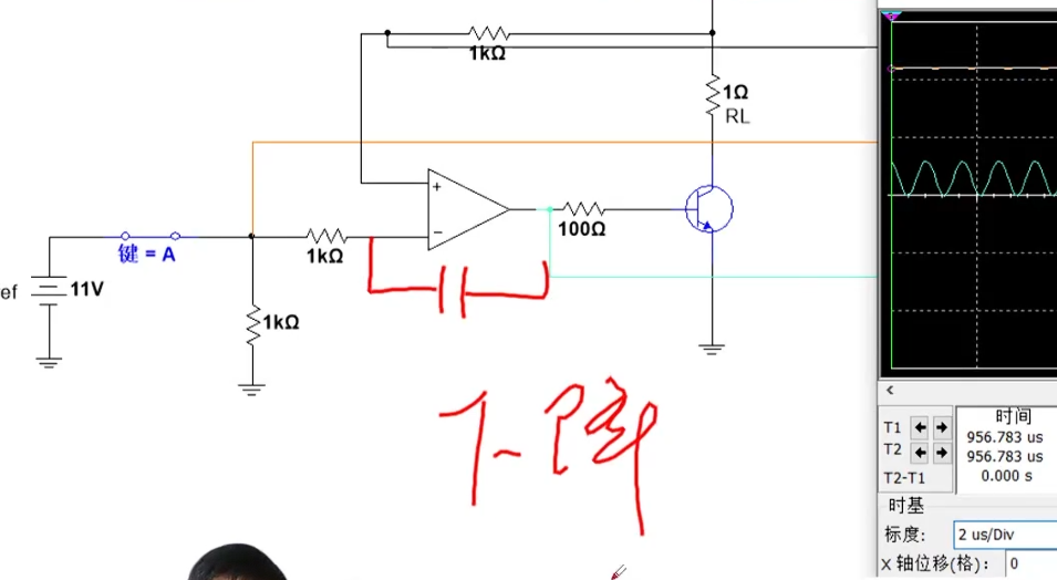
89 如何解决恒流电源自震荡问题
运放的控制速度比反馈的速度快得多,反馈的速度跟不上运放调节的速度
两个思路
- 降低运放速度
- 加快反馈速度
我们可以加一个电容使得运放速度下降
这个电容叫做积分电容
可以压低运放带宽
反馈的速度是依据三极管来决定的
我们可以换一个三极管或者加入一个回馈电容
我们可以换一个电流更小的三极管,一般来讲电流越小速度越高
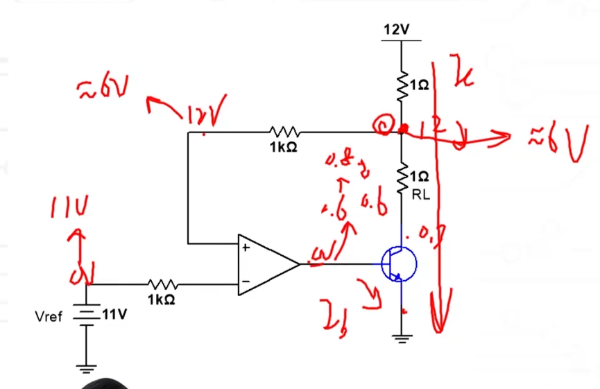
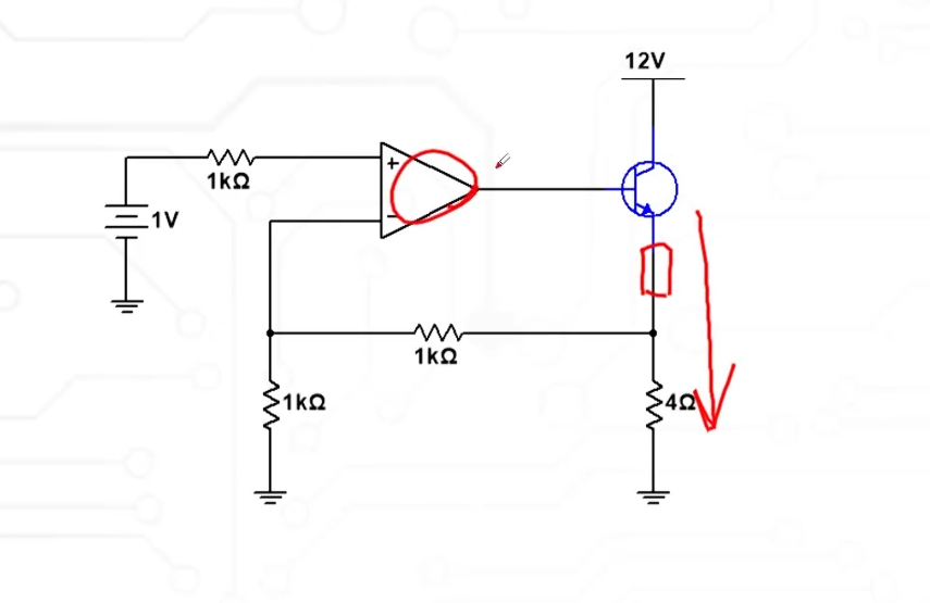
90 高端反馈恒流电路工作原理方案2
负反馈过程























































































